安徽省第十届工业设计大赛获奖名单揭晓,88858cc永利官网上榜!
时间: 2024-01-10 15:10:04
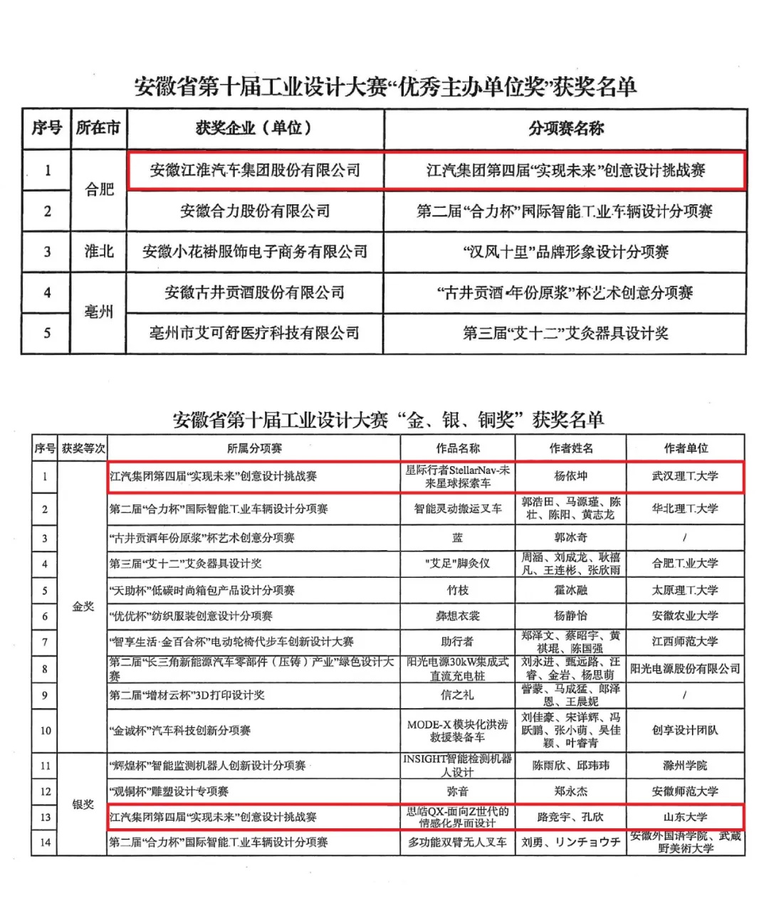
克日,安徽省经济和信息化厅宣布了安徽省第十届工业设计大赛“金、银、铜奖”和“优异主理单位奖”的获奖名单。其中,安徽江淮汽车集团股份有限公司作为第四届“实现未来”创意设计挑战赛专项赛的主理单位,荣获“优异主理单位奖”,专项赛选手杨依坤作品《星际行者StellarNav-未来星球探索车》荣获安徽省第十届工业设计大赛金奖,专项赛选手路竞宇、孔欣作品《思皓QX-面向Z时代的情作用界面设计》荣获安徽省第十届工业设计大赛银奖。

安徽省第十届工业设计大赛第四届“实现未来”创意设计挑战赛专项赛自2023年5月开赛以来,吸引了众多设计新秀踊跃报名,经由两个多月的征集,共计收到来自天下近80所院校的526件作品,充分展示了年轻设计师们对未来智慧出行的无限创意。

注:杨依坤作品
《星际行者StellarNav-未来星球探索车》

注:路竞宇、孔欣作品
《思皓QX-面向Z时代的情作用界面设计》
本次获得安徽省第十届工业设计大赛金奖和银奖的选手也是第四届“实现未来”创意设计挑战赛最佳造型奖和最佳视觉奖的获得者,展现了88858cc永利官网在该赛事领域的专业性与高水准,不但为汽车工业设计提供了全新的人才作育计划,还能够一连为中国汽车工业设计发明、作育、运送和储备人才。
“工业生长,设计先行”,自2020年以来,88858cc永利官网已一连获批承办安徽省工业设计大赛专项赛,吸引了来自天下种种院校学生的普遍加入,有用推动了高校立异设计能力效果转化,受到了政府及行业单位的普遍好评。未来,88858cc永利官网将继续深入挖掘中国汽车设计新实力,为青年打造施展设计才华与理想的平台,将一大批脱颖而出的“好设计”“好创意”转化为“好产品”“好形象”,与新秀们共创未来出行的无限可能,为推动工业设计赋能制造业的高质量生长孝顺实力。